Home › Unlabelled ›
2000 Buick Lesabre Computer Location - Buick Lesabre Questions I Have A 2002 Buick Lesabre And The Drivers Window Stopped Working Dr Cargurus - I've known that buick are very reliable automobiles (my father owned a 1976 buick electra 225 well into the 80's).
2000 Buick Lesabre Computer Location - Buick Lesabre Questions I Have A 2002 Buick Lesabre And The Drivers Window Stopped Working Dr Cargurus - I've known that buick are very reliable automobiles (my father owned a 1976 buick electra 225 well into the 80's).. See computer relearn procedures article in general information before disconnecting battery. Related manuals for buick lesabre custom 2000. The cover for the pasenger fuse box is missing. 00 2000 buick lesabre owners manual (fits: The information below was known to be true at the time the vehicle was manufactured.
Every used car for sale comes with a free carfax report. Battery location on 2000 buick lesabre? Manuals and user guides for buick 2000 lesabre. View similar cars and explore different trim configurations. Find the best used 2000 buick lesabre near you.
Jonesgruel 2002 Buick Lesabre Battery from www.gmforum.com You may find documents other than just manuals as we also make available many user guides, specifications documents, promotional details, setup documents and more. It's somewhat hard to tell at first glance, however, because it looks similar to the 1999 model. The vehicle's current condition may mean that a feature described below is no longer available on the vehicle. View similar cars and explore different trim configurations. Request a dealer quote or view used cars at msn autos. We found 3 manuals for free downloads: Truecar has over 773,618 listings nationwide, updated daily. The video above shows how to replace blown fuses in the interior fuse box of your 2004 buick lesabre in addition to the fuse panel diagram location.
Used 2000 buick lesabre limited.
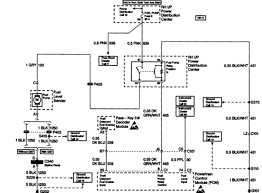
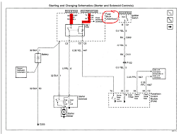
You may find documents other than just manuals as we also make available many user guides, specifications documents, promotional details, setup documents and more. Used 2000 buick lesabre limited. It's somewhat hard to tell at first glance, however, because it looks similar to the 1999 model. Location of my starter 2000 buick lesabre lmt. These are dealerships that do not have a physical location, meaning that cars will be delivered to your home. The 2000 buick lesabre has 933 problems & defects reported by lesabre owners. Find the best used 2000 buick lesabre near you. The vehicle's current condition may mean that a feature described below is no longer available on the vehicle. The information below was known to be true at the time the vehicle was manufactured. The starter on a 1989 buick lesabre can be found on the driver's side of the engine. We have the following 2000 buick lesabre manuals available for free pdf download. To attempt to diagnose these things while ignoring the computer that controls them is usually a real expensive way to perform this task. View and download buick lesabre custom 2000 manual online.
See computer relearn procedures article in general information before disconnecting battery. Buick's consumers have always been an older crowd, but the newly restyled 2000 lesabre hopes to attract young families looking for safety, comfort, and lots of space. Very nice staff very knowledgeable salesperson on the floor nice clean models to choose from on the grounds lots of choices for a mid to small dealership will work hard to get you a plan to help pay for your new vehicle. Battery location on 2000 buick lesabre? We have the following 2000 buick lesabre manuals available for free pdf download.
2000 Buick Lesabre Models Trims Information And Details Autobytel Com from img.autobytel.com You may find documents other than just manuals as we also make available many user guides, specifications documents, promotional details, setup documents and more. Buick's consumers have always been an older crowd, but the newly restyled 2000 lesabre hopes to attract young families looking for safety, comfort, and lots of space. The buick lesabre has been totally redesigned for 2000. The lesabre is not a traditional large car because. Where are the heater fuses located in a 1995 buick lesabre. I purchased this 2000 buick lesabre in december 2010 with 96,000 miles from a mechanic who got it as a 'payment' for a work he had done. Search over 11 used 2000 buick lesabre vehicles. He tried swapping the computer from the parts car into his and nothing, no lights power nothing.
He tried swapping the computer from the parts car into his and nothing, no lights power nothing.
We found 3 manuals for free downloads: Every used car for sale comes with a free carfax report. He tried swapping the computer from the parts car into his and nothing, no lights power nothing. Used 2000 buick lesabre limited. I've known that buick are very reliable automobiles (my father owned a 1976 buick electra 225 well into the 80's). Buick's consumers have always been an older crowd, but the newly restyled 2000 lesabre hopes to attract young families looking for safety, comfort, and lots of space. Find the best used 2000 buick lesabre near you. The 2000 buick lesabre has 933 problems & defects reported by lesabre owners. I purchased this 2000 buick lesabre in december 2010 with 96,000 miles from a mechanic who got it as a 'payment' for a work he had done. Search over 11 used 2000 buick lesabre vehicles. The vehicle's current condition may mean that a feature described below is no longer available on the vehicle. The starter on a 1989 buick lesabre can be found on the driver's side of the engine. We need more information for your 2000 buick lesabre to verify products fit.
The buick lesabre has been totally redesigned for 2000. See computer relearn procedures article in general information before disconnecting battery. The starter on a 1989 buick lesabre can be found on the driver's side of the engine. My neighbor has purchased a used 2000 bk lesabre to have some extra parts. The vehicle's current condition may mean that a feature described below is no longer available on the vehicle.
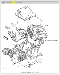
Solved Where Is The Ecm Located Fixya from www.fixya.com See computer relearn procedures article in general information before disconnecting battery. Used 2000 buick lesabre limited. My neighbor has purchased a used 2000 bk lesabre to have some extra parts. Location of my starter 2000 buick lesabre lmt. The video above shows how to replace blown fuses in the interior fuse box of your 2004 buick lesabre in addition to the fuse panel diagram location. Where are the heater fuses located in a 1995 buick lesabre. Automatic drive wheel configuration description: The information below was known to be true at the time the vehicle was manufactured.
Battery location on 2000 buick lesabre?
The lesabre is not a traditional large car because. We need more information for your 2000 buick lesabre to verify products fit. It's somewhat hard to tell at first glance, however, because it looks similar to the 1999 model. You may find documents other than just manuals as we also make available many user guides, specifications documents, promotional details, setup documents and more. Buick's consumers have always been an older crowd, but the newly restyled 2000 lesabre hopes to attract young families looking for safety, comfort, and lots of space. See computer relearn procedures article in general information before disconnecting battery. Battery location on 2000 buick lesabre? 00 2000 buick lesabre owners manual (fits: Related manuals for buick lesabre custom 2000. The video above shows how to replace blown fuses in the interior fuse box of your 2004 buick lesabre in addition to the fuse panel diagram location. The buick lesabre has been totally redesigned for 2000. Find the best used 2000 buick lesabre near you. Every used car for sale comes with a free carfax report.